10月,由中国贸促会商业行业委员会、中国国际商会商业行业商会和中国商业经济学会共同主办的2024年全国高校商业精英挑战赛创新创业竞赛创业计划赛道与创业模拟赛道全国总决赛落下帷幕。本次大赛的校级比赛由永利集团304官网全程组织承办。
本次全国高校商业精英挑战赛创新创业竞赛共有来自31个省、自治区、直辖市超过810所高等院校共同参与。公司共有12个公司的学子分别组成33支队伍参赛,其中16支队伍获得全国预选赛参赛资格,15支队伍进入全国总决赛。
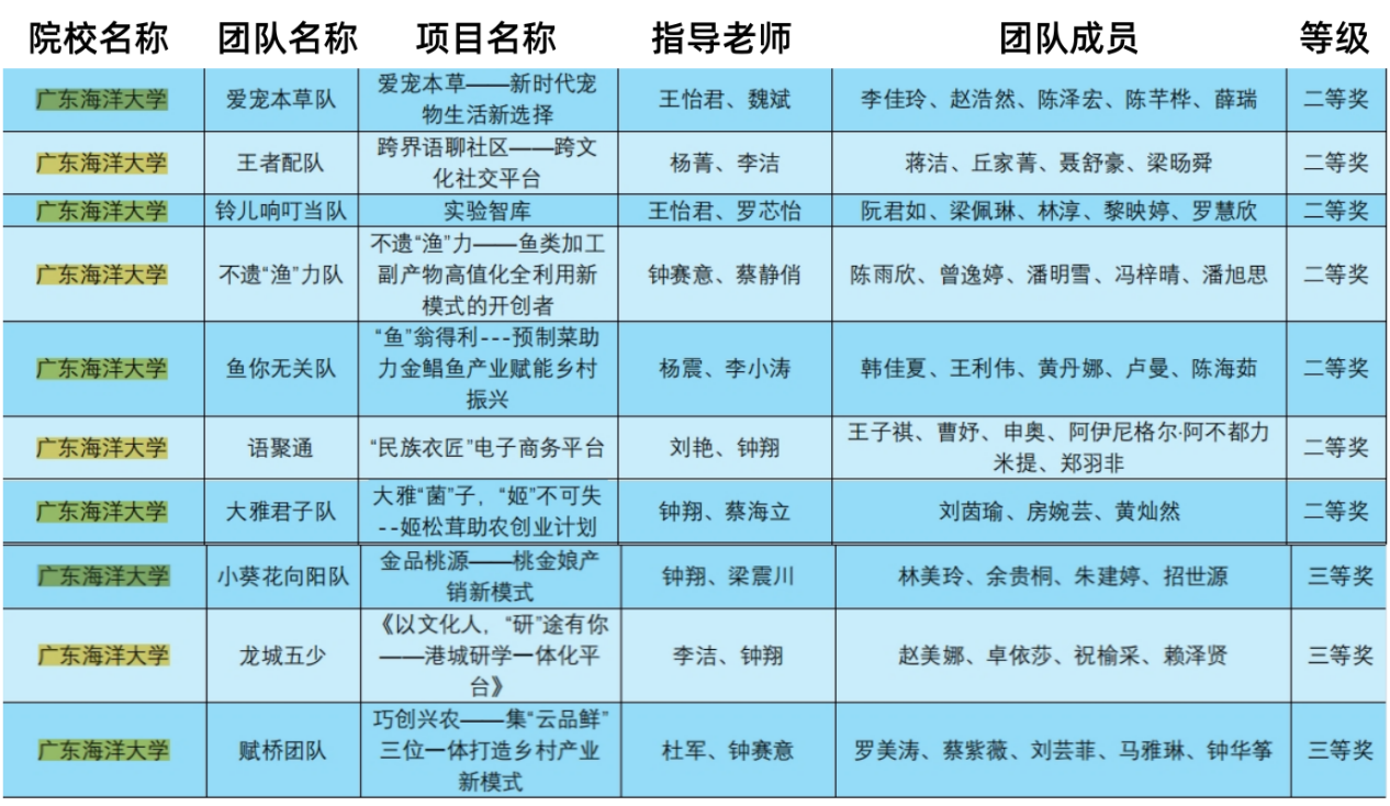
在创业模拟赛道中,公司获得全国一等奖1项,二等奖2项,三等奖2项。在创业计划赛道中,公司获得全国二等奖7项,三等奖3项,以及2024年全国高校商业精英挑战赛创新创业竞赛创业计划赛道“最佳院校组织奖”。
全国高校商业精英挑战赛创新创业竞赛自2013年起已连续举办十二届,旨在推动行业和高校创新创业发展,促进创新创业综合素质人才培养。根据中国高等教育学会高校竞赛评估与管理体系研究工作组发布的《全国普通高校老员工竞赛分析报告》竞赛目录,全国高校商业精英挑战赛创新创业竞赛再次纳入学科竞赛排行榜,位列第48位。


